Your first 90 days: an ecommerce marketing plan for growing sales
You’ve got the product — a digital planner, a line of custom pet portraits, or hand-poured candles with names like “Monday, We Meet Again.” The hard part is over. Now you just have to tell the world about it. Whatever it is, you’re ready to sell it, and now someone’s telling you that you need an ecommerce marketing strategy.
Deep breath. You don’t need to become an ecommerce marketing expert overnight. You just need a successful ecommerce marketing plan for the next 90 days. This guide walks you through four phases, with real benchmarks and practical tactics you can act on whether your budget is zero or a few hundred dollars a month. No jargon overkill, no overwhelming channel lists that apply only to a startup with a full-time university intern. Just a roadmap that starts where you actually are.
Key takeaways
- You don’t need a complicated ecommerce marketing strategy — you need a focused 90-day plan built in phases.
- Get your store ready to convert before spending time or money driving traffic.
- Set up essential email flows early — they work in the background and drive consistent revenue.
- Choose two marketing channels and commit to them before adding more.
- Use customer data from your first customers to guide decisions instead of guessing.
- Double down on what works and cut what doesn’t by day 60 to scale smarter in days 61–90.
What is ecommerce marketing?
Ecommerce marketing is everything you do to bring people to your store and turn them into paying customers. That includes social media marketing, the emails you send, the ads you run, how your store ranks in search engine and AI results, and even the words on your product pages.
Ecommerce marketing success is less about making a lot of noise and more about finding the right people and giving them a reason to buy. The good news is that you don’t need to do all of it at once, and especially not in your first 90 days.
Your 90-day ecommerce marketing plan
| Phase | Timeframe | Focus | Key goal |
| 1: Pre-launch | Days 1–30 | Build | Store ready, email set up, audience started |
| 2: Launch | Days 31–37 | Sell | First customers |
| 3: Validation | Days 38–60 | Learn | What’s working |
| 4: Scale | Days 61–90 | Grow | Double down and expand |
Phase 1: Pre-launch (days 1–30): build before you sell
The biggest mistake new sellers make when it comes to ecommerce marketing is spending money driving traffic to a store that isn’t ready to convert. Phase 1 is about getting the foundations right before a single ad goes live or a single email gets sent.
1. What’s your ecommerce marketing budget?
Before anything else, figure out what you’re working with. This shapes every decision in the phases ahead.
| Budget stage | Monthly marketing budget | What this means for your strategy |
| No budget | $0-$200 | Organic-first. Lean on free (or almost-free) channels — social media, email, word of mouth. Hustle over spend. |
| A little to work with | Up to $200 | You can start testing low-cost options like a small social media ad boost or a promoted post. Be selective. |
| A bit more budget to invest | $200–$500 | Enough to run a real paid campaign or try a few channels at once. Spend intentionally and track everything. |
2. Optimize your store before you drive traffic to it
Before you market anything, make sure your store is actually ready to convert visitors into buyers. Go through each of these:
- Product descriptions: Make sure your product detail pages are ready to go. That is, answer the questions a customer would actually ask. What is it made of? How does it work? What size should I get? Don’t assume they know what you know.
- Photos: Use clear, well-lit images that show the product from multiple angles. Lifestyle shots help people picture owning it.
- Checkout: Go through the checkout yourself. Is it quick and easy? Every extra step loses customers.
- Trust signals: Add a clear returns policy, contact information, and if you have any early reviews or press mentions, show them.
- Mobile: Check that everything looks good and words as it should on a phone. Paying special attention to mobile web design is essential, as most of your visitors will be on one.
- Site speed: Every extra second your store takes to load loses you customers. Test your load time using a free tool like Google PageSpeed Insights and fix any obvious issues (oversized images are usually the biggest culprit). Choosing a website builder with web hosting built for performance means you’re starting from a strong baseline.
- Search visibility basics: Set your store up for search from day one — clear page titles, meta descriptions, and product copy that uses the words your customers actually search for. SiteGround’s SEO checklist and guide to generative engine optimization are good places to start.
3. Set up your essential email flows and sequences before day one
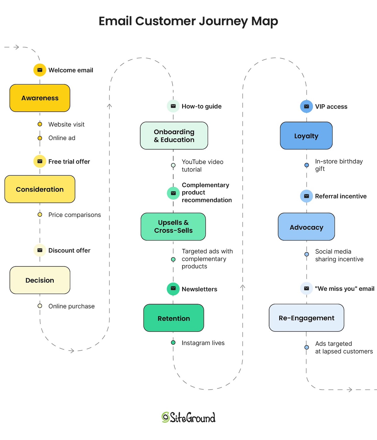
Email is one of the highest-returning marketing channels available, and the best part is you set it up once and it works in the background. Before launch, you need two things in place: automated flows that trigger based on what a customer does, and email sequences that guide someone along the email customer journey over time.
Automated flows respond to behavior. Get these three set up before you launch:
1. Abandoned cart: Sent a few hours after someone leaves without buying. A simple “you left something behind” with a link back to their cart recovers more online sales than you’d expect. Consider a follow-up a day later if they still haven’t completed their purchase.
2. Post-purchase: Sent after a completed order. Thank them, tell them what to expect, and start building the relationship that leads to a second purchase. This is also a good place to ask for a review.
3. Email sequences are the planned journey you take someone on from the moment they join your list. Rather than sending one email and hoping for the best, a good welcome email sequence spans 4–5 emails over a couple of weeks — introducing yourself, showcasing your product, handling common questions, building social proof, and ending with a first-purchase incentive for anyone who still hasn’t bought.
Each email moves the reader along an email customer journey — from awareness to re-engagement —one step closer to buying rather than asking them to go from stranger to customer in a single send. Once you launch, this sequence transitions naturally into your ongoing email rhythm.

As soon as you start sending, note your open rates, click-through rates, and unsubscribe rates for each email. These email marketing benchmarks will look different for every ecommerce business and audience — what matters isn’t hitting a universal benchmark, but establishing your own baseline so you can spot meaningful changes over time.
4. Build your pre-launch audience
You don’t have to wait until launch day to start building an audience; in fact, the sooner you get started, the better. Here’s how to get some ecommerce marketing momentum going before you go live:
- Set up a simple email marketing waitlist on your site and link to it everywhere. (If you’re using SiteGround, adding a simple email subscribe form is super easy to do.)
- Consider offering an incentive (often called a lead magnet) to encourage sign–ups. For example, early-bird access or a small discount for people who sign up before launch is a great way to get people to join your list. Just remember to keep the incentive relevant to what you offer so that you attract people that are genuinely interested in your product or services.

- Post behind-the-scenes content on social media — people love seeing how a product is made
- Tell your personal network what you’re working on (yes, actually tell them and even ask them kindly to give you a follow; oftentimes and a genuine request is all it takes)
5. Choose your first two channels and ignore the rest (for now)
Pick two marketing channels and focus on them entirely. Your goal is to reach potential customers where they already spend time, not to be everywhere at once. Use this to decide:
- Visually driven products (home goods, fashion, food, art): Instagram, TikTok, or Pinterest. Instagram marketing or Pinterest presence are your go-tos TikTok can be great for small business and is worth serious consideration if you’re comfortable on camera — its organic reach for new accounts is hard to beat, and behind-the-scenes and “how it’s made” content performs particularly well for independent sellers.
- Products for professionals or other businesses: LinkedIn is where it’s at
- Products with a passionate niche community: Find where that community already lives — a subreddit, a Facebook group, a niche newsletter
- Local or service-adjacent products: Facebook or even Google Business Profile
Once you’ve chosen your two channels, here’s how to approach them based on your budget:
If you have no budget: Go all in on organic. That means showing up consistently (aim for at least 3–4 posts a week) and focusing on content marketing that gives people a reason to follow you before they buy. Behind-the-scenes content, product demos, your story, customer reactions. Engagement matters more than follower count at this stage, so respond to every comment and message.
If you have a little to spend: Start with organic to figure out what content resonates, then put a small amount behind your best-performing posts to extend their reach so that you can build your following, hype, and momentum. Even $5–10 a day on a boosted post to a targeted audience can meaningfully increase visibility.
If you have some budget to invest: You could run proper paid campaigns, but keep in mind that paid social media works best when your organic presence is already established and your store is converting well. So best to save this investment for a later phase while you get the foundations in place.
Whichever budget level you’re at, consistency beats volume. Two channels done well will always outperform five channels done poorly. Commit to those two for the full 90 days before dabbling in a third.
Phase 1 success metrics
By the end of day 30, you should have:
- A store that’s ready to convert, with complete essential pages and trust signals
- Three email marketing flows set up and tested
- A pre-launch email list of at least 50–100 subscribers
- Two channels chosen and active with a content rhythm established
AI pro tip
Phase 1 involves a lot of writing — product descriptions, email flows, social media bios, page copy. Use AI (either your favorite LLM, or a built-into-your platform AI writer) to draft and refine these faster. Give it context about your product and your customer and let it do the heavy lifting on the first draft.
You can also use AI to help research your target audience. Ask it what questions your ideal customer is likely to have, what objections they might raise, and what language they use.
One tool to bring it all together
By this point you’ve set up a store, built email flows, started growing an audience, and chosen your channels. If you’re stitching together separate tools to do all of this, it gets expensive and complicated fast.
SiteGround Ecommerce is built to handle all of it in one place: a high-performing store optimized for speed, mobile-ready design out of the box, built-in search engine optimization tools, a built-in AI writer, email marketing that integrates seamlessly, and access to AI Studio to help you create content faster. And if anything goes wrong or you just need a hand, 24/7 support is there. Less time managing tools means more time actually marketing your store.
Phase 2: Launch week (days 31–37): get your first customers
Your store is ready. Your email marketing flows are live. It’s time to actually launch. Exciting times! But what now?
1. Set your launch goal
Before launch week begins, decide what success looks like, and be specific about what that means for your type of business. A store selling $15 digital downloads and one selling $500 handmade furniture are playing very different games. Your goal and the metrics you track should reflect that.
Use this to set your launch goal:
| Business type | Good launch week goal | Key metrics to track |
| Low-price products ($10–$50) | First 5–10 sales | Number of sales, conversion rate, email click-through rate |
| Mid-price products ($50–$200) | First 1–3 sales | Number of sales, add-to-cart rate, abandoned cart recovery |
| High-price or considered purchases ($200+) | First inquiry or consultation | Inquiries received, email replies, time spent on product page |
| Digital products or downloads | First 10+ sales | Number of downloads, conversion rate, traffic source |
| Services or bookings | First booking or discovery call | Bookings made, contact form submissions, email open rate |
Write your goal down and keep it visible. Every ecommerce marketing decision you make this week should be answering the same question: is this getting me closer to that number?
2. Plan your launch week
Launch week is not the time to sit back and see what happens. Here’s a day-by-day framework:
Day 1:
- Send a product launch email to your waitlist — make it personal, tell the story behind the product, and include a clear reason to buy now (a launch discount, limited first batch, or free shipping for the first 48 hours).
- Post your launch announcement on both of your chosen channels.
- Message people in your network directly. Again, don’t be shy about leaning on your people for that initial momentum — and don’t just post and hope they notice.
Days 2–4 + ongoing:
- Post on your chosen channels every day.
- Vary your content to keep it fresh. Some ideas that tend to perform well for new stores:
- Behind-the-scenes: how the product is made, packaged, or shipped
- Founder lives or videos: put a face to the brand and talk directly to your audience
- How-tos: show the product in use or explain how to get the most out of it
- Problem/solution posts: who is this for and what does it solve?
- Respond to every comment and message. Early engagement signals matter for algorithm reach.
- Share any positive first reactions or purchases (with permission) as social proof. Even better: encourage customers to share photos or videos of their purchase and tag you. Reposting real user-generated content is more convincing than anything you could create yourself, and it costs nothing.
Days 5–7:
- Send a second launch email with a fresh angle — a different email subject line, a reminder that a launch offer is ending, or a customer story if you have one. Not everyone opens the first email, and a follow-up gives you a second shot at their attention.
- Follow up personally with anyone who expressed interest but hasn’t bought.
- If you have a small budget, boost a post to a warm audience or run a small targeted ad. As soon as you start spending, track your customer acquisition cost (CAC) — simply divide what you spent by the number of customers you got. It’s the clearest way to know if your marketing spend is paying off.
Phase 2 success metrics
The ecommerce marketing metrics that matter here depend entirely on the goal you’ve set and the type of business you’re running — so refer back to those before reading this list. Then ask yourself:
- Did people show up? Look at your traffic. If you had visitors but no sales or enquiries, the issue is likely your store or your offer — not your ecommerce marketing strategy.
- Did your email do its job? Look at your open rates and click-through rates. Are people opening but not clicking? Your subject line is working but the content or offer inside isn’t landing. Low opens across the board? Try a different subject line approach on your next send.
- Did you get the response you were looking for? Whether that’s a first sale, a product enquiry, a booking, or a sign-up — did people take the action you were hoping for?
- Did people engage? Comments, shares, replies, and DMs all indicate interest — even from people who didn’t buy yet. That’s an audience worth nurturing into Phase 3.
AI pro tip
Launch week means a lot of content to produce in a short amount of time. SiteGround AI Studio has specialized agents built for exactly this: the Copywriter Agent can draft your launch email and follow-up in minutes, the Ads Expert for Meta can generate ad copy with multiple variants ready to test, and the Instagram and Facebook Manager Agents can create and post social media content directly to your channels — no copy-pasting between platforms. Just explain what you need in plain language and the work gets done.
Phase 3: Validation (days 38–60): what’s working?
You’ve launched. You have some data. Now the question is: what does it mean, and what do you do next?
1. How to read your results and what to do next
You don’t need a data science degree to read your early numbers. Using the signals you gathered in launch week as your starting point, look for these patterns, and act on what you find:
- People visiting but not converting: Something on the page isn’t convincing them — usually copy, photos, pricing, or trust signals. Don’t keep driving more traffic to a website page that isn’t converting. Pause and fix the page first — copy, photos, pricing, or trust signals — before spending more money or energy on marketing it.
- Your customer journey has friction: Walk through your customer’s journey to purchase — from awareness to decision — to make sure it runs smoothly. Pay special attention to your online business as if you’re a first-time visitor. Does each step lead naturally to the next? Is it obvious where to go, what to do, and how to buy? A confusing website navigation, a buried call to action, or a checkout that asks for too much too soon can lose customers at any point.

- Low traffic: Your marketing isn’t reaching enough people, or the right people. Double down on the channel that’s showing even small signs of life before adding anything new.
- Customers not coming back or re-engaging: Depending on your sales cycle it may be too early to expect repeat purchases — but if customers aren’t opening your post-purchase emails or showing any sign of engagement, go back to your email flows. Check your email marketing metrics to see which email gets the most clicks? Is your timing right? Small adjustments to subject lines, content, or send timing can make a real difference.
- You’ve been consistent on a channel for 3–4 weeks with no engagement: Before switching channels, consider whether your content marketing approach is right for it. TikTok rewards casual, personality-driven video; Pinterest rewards polished, searchable visuals; LinkedIn rewards insight and expertise. Try adapting your format or messaging before writing the channel off entirely.
Check your store analytics once a week. What “working” looks like will be different for every business; a high-ticket product with one inquiry a week might be right on track, while a low-price digital product with the same result is not. Use your own goal and business type as the benchmark, not someone else’s.
2. Ask your first customers directly
Send a short survey email to your first buyers to gain customer feedback. Keep it to 3–5 questions:
- What made you decide to buy?
- Was there anything that almost stopped you?
- How would you describe this product to a friend?
- What would you love to see us add or improve?
You’ll learn more from 10 honest responses than from weeks of guessing. Offer a small discount code as a thank-you for their time. Accumulate and save the responses — you’ll use them in Phase 4.
3. Try things, see what works
You don’t need fancy tools to figure out what’s resonating. At this stage, testing just means trying one thing, watching what happens, and adjusting. Keep it simple:
- Send two different subject lines on consecutive email sends and see which gets more opens
- Try a different lead image on your best-selling product page and see if it changes behavior
- Post two different content styles on the same channel in the same week and see which gets more engagement
Change one thing at a time, give it enough time to mean something, and write down what you learn. Small, consistent tweaks add up quickly.
If you have some budget to work with, this is also the right moment to start putting small amounts behind what’s already showing organic traction. A post that performed well organically, a product page that’s getting traffic but not converting, or an email offer that got strong clicks — these are worth a small ad spend to see if paid amplification moves the needle. Don’t spend on anything that hasn’t already shown a sign of life.
Phase 3 success metrics
By the end of day 60, aim for:
- At least one clear signal of what’s working — a channel, a message, a product
- Email metrics moving in the right direction from your own baseline — open rates, click-through rates, and unsubscribe rates should be improving or holding steady. A consistent drop is a signal to act on.
- First signs of repeat engagement or returning visitors, depending on your sales cycle
- A short list of things to stop doing and things to do more of going into Phase 4
AI pro tip
Use AI to generate copy variations quickly. Instead of rewriting a subject line or product description from scratch, paste in your original and ask for five alternatives, then try the most promising one in your next send. AI is also useful for making sense of early data: describe what you’re seeing in basic language and ask it to help you spot patterns or figure out what to focus on next.
Phase 4: Scale (days 61–90): build on what’s working
You’ve validated that people want what you’re selling. Now it’s time to do more of what’s working and less of what isn’t.
1. Apply what you learned from your customers
Go back to those survey responses from Phase 3. Put them to work:
- If several customers mentioned the same hesitation before buying, address it directly in your product copy or FAQ. Even consider posting an Instagram or TikTok video addressing those hesitations directly — it builds trust and reaches people who are on the fence.
- If people described your product in a specific way, use that exact language in your ecommerce marketing. Customer words almost always outperform brand-written copy.
- If someone mentioned a feature or product they wished you had, that’s a roadmap idea.
- This is also a good moment to think about customer lifetime value (CLV) — the total a customer spends with you over time. Someone who buys three times is worth far more than their first order suggests, which is why investing in customer loyalty and retention often pays off more than chasing new customers.

And don’t stop there. Your first customers are your biggest asset, so make it easy for them to come back, leave a review, or refer a friend. Actively encourage user-generated content too: a simple ask to share a photo or tag you on social media can kickstart a stream of authentic content that builds trust far more effectively than any ad.
2. Double down on what the data is telling you
By day 60 you have enough information on customer behavior to make more confident decisions — not just small tweaks, but real shifts in where you spend your time and money. This is different from Phase 3, where you were looking for early signals. Now you’re acting on them decisively.
Here’s how to put your data to work:
- Find your best channel and invest more in it. Which channel is sending the most traffic that actually converts? Increase your posting frequency there, put budget behind it if you have any, and deprioritize the channel that’s consistently underdelivering.
- Identify your best-performing email. Which email in your flow drives the most clicks or revenue? Model your next campaign around what’s working in that email — the offer, the tone, the subject line format.
- Find your best product and lead with it. Which product is getting the most traction and why? Make it the centerpiece of an effective ecommerce marketing strategy (feature it in ads, emails, and social media content) and consider whether a bundle or upsell opportunity exists around it.
- Look for opportunities to increase average order value (AOV). Bundles, upsells, or a free shipping threshold can meaningfully grow revenue from the same number of customers.
- Cut what isn’t working. If something has had 60 days and shown no signs of life, stop doing it. The time and budget you free up is better spent doubling down on what is.
3. Run an early SEO and reputation audit
By day 60 you have enough history to take stock of how your store is showing up beyond your own ecommerce marketing efforts. Set aside some time to review:
- Search visibility: Are any of your product or category pages showing up in search engine results yet? Which search terms are bringing people to your site? Use Google Search Console (free) to see what queries you’re appearing for and where there’s room to improve. Also consider how your store is showing up in AI-powered search tools — are your product pages clear and authoritative enough to be surfaced by tools like ChatGPT or Google’s AI Overviews? Well-structured, descriptive content is what gets picked up.
- Revisit SEO: Review your product descriptions, page titles, and meta descriptions with fresh eyes. Are they using the language your customers actually search for? Are they clear and compelling enough to earn a click from a search result? Conduct an SEO audit to make sure everything is working as it should.
- Your online reputation: Search for your brand name and your products. What comes up? Are there any early reviews, mentions, or social media posts you should be aware of or responding to? Keep in mind that a positive online presence helps you get found by both search engines and AI. Getting on top of this early makes it much easier to manage as you grow.

4. Add a third channel based on what’s working
Look back at the channel options from Phase 1 and pick the one you left on the table. Here’s how to decide:
- You’re seeing engagement from a niche community: Find the subreddit, Facebook group, or newsletter where your customers hang out and start showing up there.
- You’ve been organic-only on social media: Put a small budget behind your best-performing content on the platform that’s already working.
- You tried one social media channel and it’s running well: Start giving another relevant social channel a try.
Pick one, commit to it for the rest of Phase 4, and measure it against the same signals you used for your first two channels.
5. Explore partnerships and PR for organic growth
Some of the best growth at this stage comes from other people’s audiences:
- Micro-influencers: Reach out to creators and social media influencers in your niche with 1,000–10,000 engaged followers. Influencer marketing is a way to get a genuine recommendation from a trusted voice, and that often converts better than a paid ad.
- Complementary brands: Find businesses selling to the same customer but not competing with you. A cross-promotion, giveaway, or bundle deal can introduce you to a whole new and highly targeted audience, plus it comes with the default endorsement of the partnering brand.

- Press and blogs: Pitch your story to a local publication or news station, a niche blog, or a relevant newsletter. New brand stories are genuinely interesting to editors. To do this, find the writer or journalist who seems most likely to cover your area. Reach out with a thoughtful pitch, and follow up a couple weeks later. Not sure how to reach them? Apart from the obvious contact form, don’t be shy about sending an Instagram direct message — for news journalists this is often a top source for story leads.
Phase 4 success metrics
By the end of day 90, ask yourself:
- Is your third channel showing any traction? Even early engagement (followers, clicks, or inquiries) is a positive sign. If it’s completely flat after a few weeks, reassess the channel or your content approach.
- Are your best-performing channel and email doing more work than before? You should be seeing more traffic, better engagement, or more conversions from the things you doubled down on in this phase.
- Are you growing month on month? Whether that’s revenue, inquiries, bookings, or email list size, pick the number that reflects your business goal and check whether it’s moving in the right direction.
AI pro tip
SiteGround AI Studio has specialized agents that make Phase 4 auditing much faster. The SEO Expert agent can run a full audit of your website and deliver a set of concrete recommendations — from keyword gaps to page-level improvements. The Reputation Manager agent actively scans the web to surface how your brand is being talked about, without you having to hunt it down manually. Both give you a clear picture of where you stand and what to fix before you scale further, helping you multiply your output even with a small team.
Your ecommerce marketing journey starts here
Ninety days from now you could have a store that’s live, tested, and growing — with real customers, real data, and a clear sense of what’s working. That’s what a focused 90-day ecommerce marketing plan actually looks like in practice.
The best time to start is before you feel ready. Pick your budget level, get your store ready, set up your emails, and go. And if you want a platform that brings the whole thing together without the tool-juggling, SiteGround Ecommerce gives you everything you need to build, market, and grow your store in one place.
Ecommerce marketing FAQs
Ecommerce marketing is the process of driving traffic to an online shop and converting that traffic into online sales. It covers channels like email marketing, social media marketing, paid advertising, search engine optimization, and content marketing, all used together to attract, convert, and retain customers.
The 80/20 rule (also known as the Pareto principle) suggests that roughly 80% of your revenue comes from 20% of your customers. For new stores, this is a reminder to focus early energy on retaining your first buyers rather than constantly chasing new ones.
The four main types are B2C (business to consumer), B2B (business to business), C2C (consumer to consumer, like a marketplace), and D2C (direct to consumer, where a brand sells directly without a retailer). Most independent online stores fall into the B2C or D2C category — and knowing which one you are matters for your marketing. B2C and D2C businesses typically focus on emotional connection, social proof, and impulse-friendly content, while B2B requires a longer nurture cycle, more educational content, and channels like LinkedIn over Instagram.
In a marketing context, ecommerce refers to the strategies and tactics used specifically to drive sales through your website. It combines elements of digital marketing — like SEO, email, and paid ads — with conversion optimization and customer retention to grow an online business.



Comments ( 0 )
Thanks! Your comment will be held for moderation and will be shortly published, if it is related to this blog article. Comments for support inquiries or issues will not be published, if you have such please report it through our official channels of communication.
Leave a comment
Thanks! Your comment will be held for moderation and will be shortly published, if it is related to this blog article. Comments for support inquiries or issues will not be published, if you have such please report it through our official channels of communication.